语言版本
English
联系我们
首页
关于我们
永大会计师
永大税务师
永大评估师
执业团队
永大文化
战略伙伴
足财网
永大服务
财务审计
税务服务
资产评估
均恒评估
咨询服务
资质认证
财税纵横
税收排行榜
数据资产服务
永大财税讲堂
永大财税研究院
永大党建
新闻中心
行业动态
所内新闻
加入永大
永大合伙人制度
合伙人大会
永大主要客户
快乐永大
联系我们
永大知识
永大刊物
永大一分钟
永大税务周报
月度税法汇编
分支机构
永大北京
各地分公司
北京
上海
深圳
厦门
福州
泉州
江苏
安徽
无锡
西安
青岛
海南
张家口
河北雄安
华东地区
浙江永大德宏
淮南永大和正
赣州永大方圆
杭州中税永大
南京永大正鸿
江苏天行
华北地区
北京永大智荟
北京永大瑞华
永大罗拉(北京)
天津中平泽
天津融金伟业
内蒙古永勤
华中地区
湖南永大泓泰
湖北永大众诚
河南永大光华
武汉中睿昊成
华南地区
广东永大润泰
深圳嘉信瑞
西南地区
四川永大欣海韵
成都永大衡达
贵州永大合舜
昆明永大
西北地区
西安永大倡导
乌鲁木齐永大
陕西华思泰
金瑞永大会计
北京
上海
四川
湖南
厦门
福州
青岛
云南
保定
永大资产评估
北京
厦门
河北雄安
诚毅工程咨询
首页
→
税务服务项目
税务服务项目
中小企业治理咨询服务
工程咨询执业资质
永大中国
财务外包
涉税鉴证
转让定价
个人所得税
商务代理
上市财务顾问
国际税务服务
医药行业财税服务
税收争议服务事业部
预算绩效管理咨询事业部
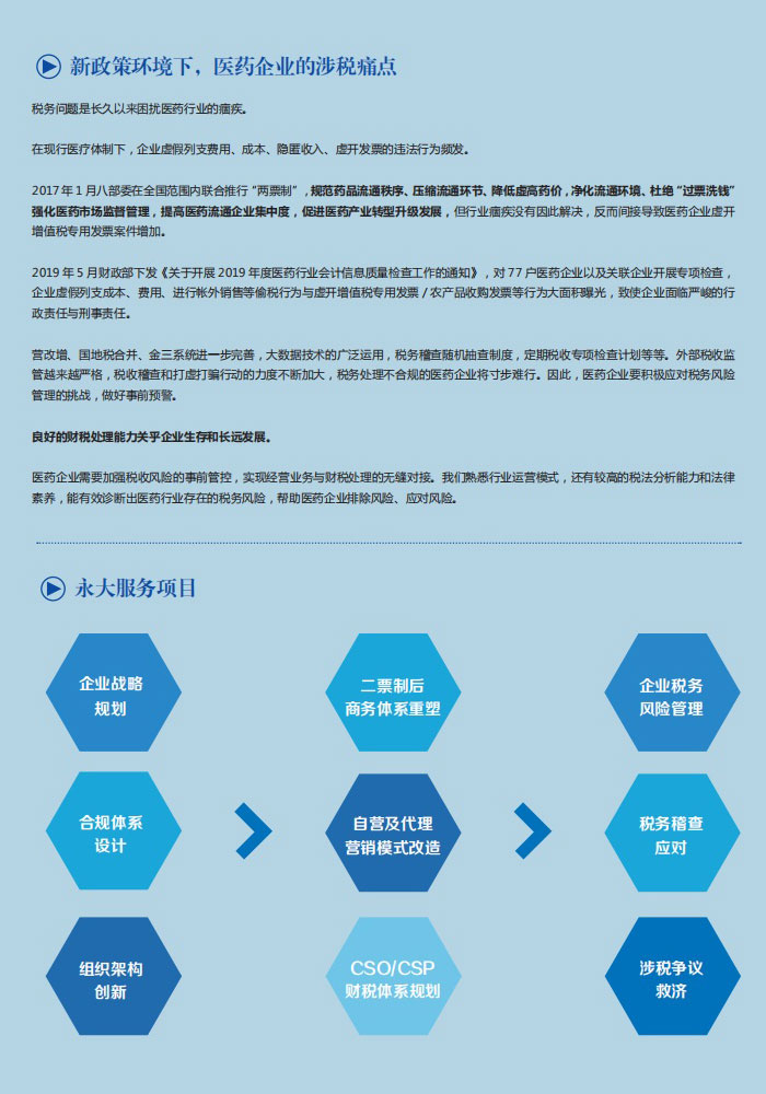
医药行业财税服务